Product Summary
The BFP405 is a NPN Silicon RF Transistor.
Parametrics
BFP405 maximum ratings: (1)Collector-emitter voltage VCEO 4.5 V; (2)Collector-base voltage VCBO 15 V; (3)Emitter-base voltage VEBO 1.5 V; (4)Collector current IC 12 mA; (5)Base current IB 1 mA; (6)Total power dissipation, TS ≤ 120 ℃ Ptot 55 mW; (7)Junction temperature Tj 150 ℃; (8)Ambient temperature TA -65 to +150 ℃; (9)Storage temperature Tstg -65 to +150 ℃.
Features
BFP405 features: (1)For low current applications; (2)For oscillator up to 12 GHz; (3)Noise figure F = 1.15 dB at 1.8 GHz, outstanding Gms = 22 dB at 1.8 GHz; (4)Transition frequency fT = 25 GHz; (5)Gold metalization for high reliability.
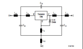
Diagrams

| Image | Part No | Mfg | Description | ![]() |
Pricing (USD) |
Quantity | ||||
|---|---|---|---|---|---|---|---|---|---|---|
![]() |
![]() BFP405 |
![]() Other |
![]() |
![]() Data Sheet |
![]() Negotiable |
|
||||
![]() |
![]() BFP405E6327 |
![]() |
![]() TRANS NPN RF 4.5V SOT-343 |
![]() Data Sheet |
![]() Negotiable |
|
||||
![]() |
![]() BFP405F |
![]() Other |
![]() |
![]() Data Sheet |
![]() Negotiable |
|
||||
(China (Mainland))










